0 Porovnat
Přidejte si do porovnání produkty pomocí ikonky vah a zde si poté můžete porovnat jejich parametry.
Uživatel
0 Košík
Váš košík je prázdný...

Dynamický headspace

Metoda dynamický headspace (DHS) se využívá pro širokou řadu environmentálních aplikací. Největší její použití je při analýze těkavých organických látek (VOC) v pitné, podzemní, povrchové a odpadní vodě. Tyto matrice obsahují směs sloučenin různé polarity a těkavosti (chlorované uhlovodíky, aromatické uhlovodíky, kyslíkaté sloučeniny apod). Dynamický headspace se dále využívá pro tyto aplikace:

  • charakterizace koření, bylinek, potravin, mýdel a voňavek
  • stanovení reziduálních monomerů a VOC v polymerech
  • analýza zbytkových rozpouštědel v potravinářských obalech a farmaceutických produktech
  • ověřování "bio-potravin"
  • stopová analýza aktivních farmaceutických látek
  • analýza metabolitů v biologických kapalinách (aromatické uhlovodíky v moči, benzen v krvi)

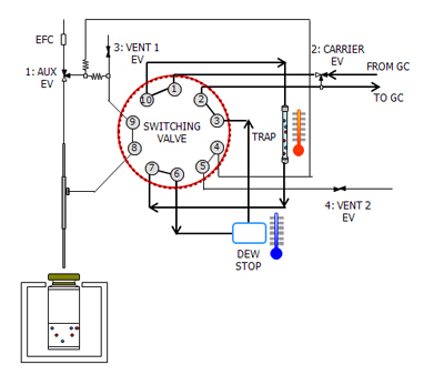
Principle of dynamic headspace

Analytické kroky

  • Vialka je vložena do termostatu přístroje
  • Vzorek je ohříván a míchán po stanovenou dobu

Step 1

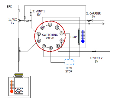
  • Vialka je propíchnuta zdvojenou jehlou
  • Inertní plyn proplachuje prostor nad vzorkem
  • Vystripované sloučeniny jsou zakoncentrovány na chlazené záchytné trubici

Step 2

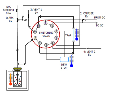
  • Záchytná trubice je ohřáta, analyty desorbovány a dávkovány do GC
  • Záchytný prvek - "Dew Stop" slouží k odstranění vody
  • Vialka je vrácena zpět

Step 3

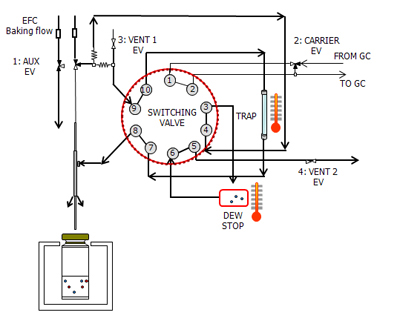
  • Záchytná trubice a "Dew Stop" jsou vyhřáty na vysokou teplotu

Step 4

Navštívené (1)